广东臻鼎环境科技有限公司
首页
关于臻鼎
关于臻鼎
发展历程
企业文化
资质荣誉
社会责任
联系我们
服务与产品
客户群体
部分产品展示
技术与研发
研究成果
核心技术
新闻中心
公司新闻
行业资讯
合作模式
人才招聘
当前位置:
首页
核心技术
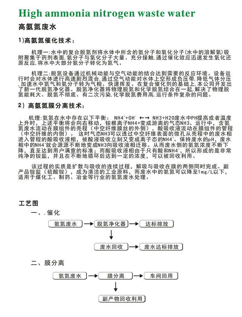
高氨氮废水
高氨氮废水
2022-11-21 12:01:00
臻鼎环境
原创
4649
关于臻鼎
公司简介
发展历程
企业文化
资质荣誉
社会责任
联系我们
服务与产品
客户群体
产品展示
技术与研发
研究成果
核心技术
新闻中心
公司新闻
行业资讯
合作模式
人才招聘
微信公众平台二维码